Algoritma Membuat Teh
Namun untu menuangkanya kedalam gelas butuh 1 Menit pergelasnya. Masukkan gula dalam gelas 2.
Algoritma Dan Pemrograman 1 Ppt Download
Merupakan mata kuliah yang bertujuan untuk mengasah logika dan berfikir mahasiswa untuk mengimplementasikan sebuah kegiatan dalam logika-algoritma-program.

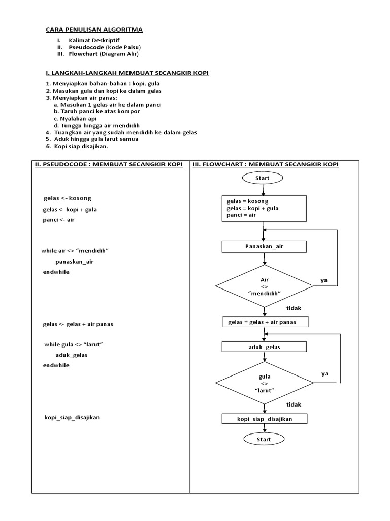
Algoritma membuat teh. Algoritma membuat kopi dalam dunia pemograman adalah sebagai contoh-contoh sederhana untuk mengasah logika anda dalam membuat algoritma pembuatan kopi ditambah dengan pseudocode membuat kopi untuk belajar mengimplementasikan algoritma tersebut dalam gambaran program dan di jelaskan melalui flowchart membuat kopi sebagai gambaran logika jalannnya program nantinya apabila algoritma membuat kopi. Berikut ini adalah pembahasan lengkap mulai dari Bahan dalam membuat secangkir kopi manis Pseudocode. Kirimkan Ini lewat Email BlogThis.
4Panaskan panci berisi air di atas kompor. Algoritma pemrograman adalah urutan langkah logis tertentu untuk memecahkan suatu masalah. Siap sajikan Diposting oleh Peni sukma di 2349.
6Ambil gula dari lemari masukkan satu sendok ke dalam cangkir. Sediahkan yang di perlukan seperti gula kopi air sendok dan gelas. Il u Ko puter Teh ik I for atika.
Hitung kotor satu teko sebut saja setara 6 gelas. Sayangnya cita rasa teh dapat seketika menjadi terlalu pahit jika diseduh dengan cara yang. Tuangkan air panas alam gelas 3.
Case membuat secangkir kopi ini adalah case yang sangat sering di jumpai dalam pembelajaran Logika dan Algoritma pada sebuah mata kuliah. 12 February 2021 434 - Berikut seputar informasi dan pembahasan tentang teh manis serta mengenai algoritma membuat tersebut tips ini adalah beberapa tutorial lain yang berhubungan dengan teh manis algoritma membuat yang dapat dilakukan dengan mudah dan gampang. Lembaga ini meneliti jumlah konsumsi teh pada beberapa profesi.
5Ambil sendok dari lemari. Teh apa pun bisa Anda pilih sebaiknya yang cukup keras rasanya. 2Ambil panci dari lemari.
Melalui penulisan pseudocode juga dapat diketahui serumit apa program yang akan dibuat. Cara membuat Kopi - hallo bosku. Alur logika pemrograman komputer adalah ilmu yang mempelajari cara menyelesaikan masalah atau persoalan menggunakan komputer secara terstruktur.
Contoh Algoritma Pengertian Sejarah Ciri Fungsi Jenis Manfaat Sifat Struktur Untuk pembahasan kali ini kami akan mengulas mengenai Algoritma yang dimana dalam hal ini meliputi pengertian contoh sejarah ciri fungsi jenis manfaat sifat dan struktur untuk lebih memahami dan mengerti simak ulasan dibawah ini. 3Isi panci dengan air keran. Sebelum membuat program aplikasi baik itu berbasis web desktop dan mobile yang pertama kali dirancang adalah algoritma dan flowchartnyaProses ngoding tidak akan terjadi jika programmer tidak tahu alur programnya seperti apa.
Untuk membuat teh langsung satu teko mungkin butuh 10menit. Langsung saja v v. Hasilnya buruh Inggris mengonsumsi 1161 cangkir teh per tahun.
Sebab sebelum dapat membuat dan menjalankan sebuah program terlebih dahulu haruslah memiliki susunan atau pemecahan masalahnya yang disebut dengan algoritma. Hal ini ditekankan pada urutan langkah logis yang artinya algoritma harus mengikuti suatu urutan tertentu dan langkah-langkahnya tidak boleh diloncat. Teh hitam cocok sekali untuk membuat es teh susu yang dibuat dengan cara ini tetapi teh oolong juga baik digunakan.
Pseudocode memmiliki fungsi untuk mempermudah penulisan dan pemetaan dari sebuah algoritma. Sekarang saya akan memberikan contoh algoritma 1 kondisi yooss. Aduk menggunakan sendok 5.
Pekerja seni lebih suka membuat teh untuk orang lain. 1Gula 2Kopi 3Air 4Gelas 5Sendok Algoritma. Algoritma Membuat Teh siapkan.
Cara membuat kopi bahan dan alat. Setujukah Anda bahwa segelas teh yang hangat dan lezat bukan hanya mampu menghangatkan raga melainkan juga jiwa penikmatnya. 7Ambil teh dari lemari masukkan satu sachet ke dalam cangkir.
Contoh Solusi Algoritma Membuat Teh Manis 1Ambil cangkir dari lemari letakkan di meja. Songs use in this video -Cadmium - Be With You-Salty Breeze 3 - Martin Gauffin-Crimson Fly - Huma Huma-Luwaks -DayDream. Contoh Algoritama 1 Kondisi.
Rencana pelaksanaan pembelajaran RPP kita kali ini adalah membahas materi menerapkan atau membuat Alur logika pemrograman komputer. Mampu membuat program console sederhana dalam Bahasa C dan mencetak konstanta bilangan karakter dan string dalam Bahasa C 2 STRUKTUR DASAR C. Bila menggunakan daun teh hitam masukkan dalam jaring bola teh atau sarung nylon bersih yang bisa dibentuk seperti kantung teh.
Setelah kalian mempelajari materi cara penulisan algoritma kita akan belajar membuat Alur Logika pemrograman. Algoritma adalah urutan aksi-aksi yang dinyatakan dengan jelas dan tidak rancu untuk memecahkan suatu masalah dalam rentang waktu tertentu. Algoritma Membuat Teh Manis posted.
Woro Rahmi Algoritma Cara Membuat Kopi
Catatan Kang Likin Logika Dan Algoritma Pemrograman C
Delly Ainurrozy Flowchart Membuat Teh Manis
Algoritma Pemrograman Praktek Ppt Download
Saudaraproduction Contoh Algoritma
Christynatalia Flowchart Membuat Teh Manis
Membuat Secangkir Kopi Algoritma
Peni Sukma Flowchart Membuat Teh
Membuat Secangkir Kopi Algoritma
Algoritma Adalah Urutan Langkah Langkah Logis Penyelesaian Masalah Yang Disusun Secara Sistematis What Is Algorithm Pdf Free Download
Tina Yo Tugas Flowchart Cara Membuat Lemontea
Contoh Algoritma 1 Kondisi Cara Membuat Kopi Rpl World
Algoritma Membuat Kopi Qidoenx Blog
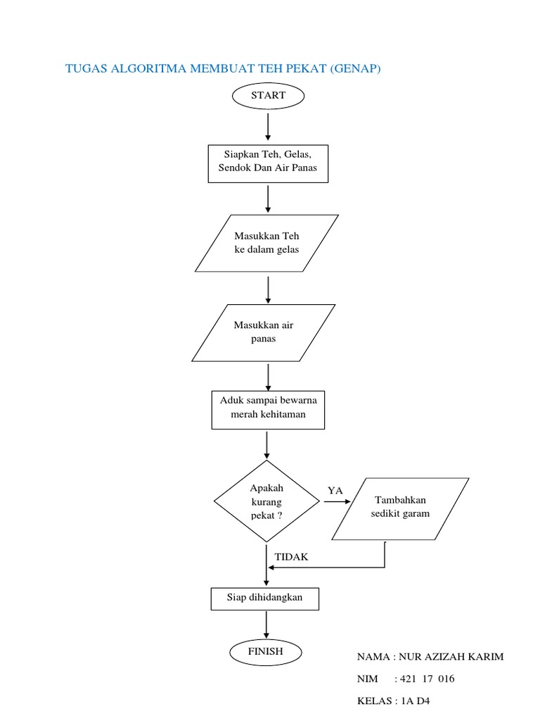
Tugas Algoritma Membuat Teh Pekat
Algoritma Dan Flowchart Membuat Kopi Manis Dan Berangkat Kuliah Abm Official
Amrul Tugas Flowchart Dan Algoritma
Jelaskan Dengan Cara Kalian Jelaskan Pengertian Logika Algoritma Dan Bahasa Pemrograman Serta Brainly Co Id
Posting Komentar untuk "Algoritma Membuat Teh"