Contoh Algoritma Membuat Teh
Belajar melalui contoh-contoh algoritma switch case Contoh-1 Algoritma switch case untuk membuat menu yaitu. A alas dan t tinggi - Luas Segitiga at2 Algoritma.
Aduk Campuran Kopi Gula dan Air Panas 6.

Contoh algoritma membuat teh. Dalam algoritma pemrograman variable ber-tipe data string dapat diolah dengan operasi penggabungan. Cuss langsung saja kita cek contoh-contohnya 1. 15 Contoh Algoritma dan Flowchart dalam Kehidupan Sehari-hari.
Contoh algoritma percabangan seperti algoritma membuat teh manis. - Masukan nilai alas a dan nilai tinggi segitiga t. Cara membuat Kopi - hallo bosku.
Algoritma jenis ini merupakan algoritma yang memiliki beberapa langkah yang harus diikuti namun terdapat syarat yang harus dipenuhi agar bisa menjalankan langkah berikutnya. A alas dan t tinggi Luas Segitiga at2. Contoh Algoritma 1 Kondisi.
Contoh penggunaan logika dan algoritma runtutan menukar isi gelas kopi ke dalam gelas teh caranya. Membuat kopi instan algoritma membuat kopi instan buka kemasan kopi sachet yang sudah dibeli setelah itu tuangkan kopi kedalam gelas panaskan air hingga mendidih tuangkan airpanas ke dalam gelas lalu aduk hingga merata kopi instan siap dinikmati flowchart membuat kopi instan. Pada bagian deskripsi inilah letak tiga struktur dasar algoritma tersebut.
Kata 1. Contoh Algoritama 1 Kondisi. Contoh algoritma percabangan seperti algoritma membuat teh manis.
Kalau sudah begitu kamu makin gampang deh memahami keduanya. Sekarang saya akan memberikan contoh algoritma 1 kondisi yooss. Algoritma Membuat Kopi.
16 July 2021 806 - Berikut seputar informasi dan pembahasan tentang teh manis serta mengenai algoritma membuat tersebut tips ini adalah beberapa tutorial lain yang berhubungan dengan teh manis algoritma membuat. Menghitung Luas Segitiga Algoritma Menghitung Luas Segitiga Analisis. Contoh-contoh algoritma dan flowchart nya Baiklah sebagai berikut contoh algoritma dan flowchart yang bisa segera anda pelajari.
Flowchart untuk dua masalah ini dapat dilihat pada gambar berikut. Algoritma membuat Nasi Goreng Lengkap Dengan Pseudocode dan Flowchart Membuat Nasi Goreng. 21 Contoh Algoritma Dan Flowchart.
Tambahkan Air Panas kedalam Gelas. Inilah cara untuk membuat resep Teh Manis Hangat Sederhana. Algoritma Menghitung Luas Segitiga.
Langsung saja v v. Contoh Algoritma Membuat Mie Instan Beserta Pseudocode dan Flowchart Membuat Mie Instan. Masukan nilai alas a dan nilai tinggi segitiga t.
Berikut ini saya berikan contoh Deskripsi algoritma dan penjumlahannya. Variabel input yang dibutuhkan adalah F dan variabel outputnya adalah C. Soal ini juga masih menggunakan algoritma dengan struktur berurutan.
Masukkan Kopi Gula Kedalam Gelas. Contoh Algoritma 1 Kondisi Cara Membuat Kopi Rpl World. Algoritma Membuat Teh Manis.
Sediahkan yang di perlukan seperti gula kopi air sendok dan gelas. Suatu algoritma ya Greader dapat terdiri dari tiga struktur dasar yaitu runtunan pemilihan dan pengulangan. About Press Copyright Contact us Creators Advertise Developers Terms Privacy Policy Safety How YouTube works Test new features Press Copyright Contact us Creators.
1Gula 2Kopi 3Air 4Gelas 5Sendok Algoritma. ALGORITMA menu_pilihan untuk menentukan pilihan menu untuk memudahkan pemilihan tertentu DEKLARASI a b c pil Integer DESKRIPSI Created By Edi Casnadi -. Tuang gelas X kedalam gelas kopi yang telah kosong.
Contoh Flowchart untuk mengubah temperatur dalam Fahrenheit menjadi temperatur dalam Celcius dengan rumus oC 59 x oF -32. Algoritma Membuat Teh Manis posted. Mulai dari aktivitas sehari-hari di rumah sampai kerjaan serius di kantor semua bisa dibikin jadi algoritma dan flowchart.
Algoritma percabangan banyak digunakan untuk menjelaskan langkah-langkah atau prosedur dalam membuat sesuatu. Ketiga struktur dasar tersebut membentuk suatu algoritma. Baiklah tanpa panjang lebar berikut 21 contoh algoritma dan flowchart yang bisa segera kamu pelajari.
Algoritma Membuat Secangkir Kopi Manis Lengkap Dengan Pseudocode dan Flowchart Membuat Secangkir Kopi Manis. Tuang gelas berisi kopi kedalam gelas teh yang telah kosong. Cara membuat kopi bahan dan alat.
Tuang gelas berisi teh kedalam gelas X.

Christynatalia Flowchart Membuat Teh Manis

Cara Membuat Flowchart Sederhana Yang Benar Qwords

Jelaskan Dengan Cara Kalian Jelaskan Pengertian Logika Algoritma Dan Bahasa Pemrograman Serta Brainly Co Id

Pengertian Algoritma Contoh Jenis Kegunaan Cara Membuat Apayangdimaksud Com

Catatan Kang Likin Logika Dan Algoritma Pemrograman C

Delly Ainurrozy Flowchart Membuat Teh Manis

Algoritma Pemrograman Praktek Ppt Download

Peni Sukma Flowchart Membuat Teh

Algoritma Pemrograman Praktek Ppt Download
Contoh Flowchart Membuat Teh Fajar Indah 2 X

Cara Membuat Hingga Contoh Contoh Flowchart Lengkap
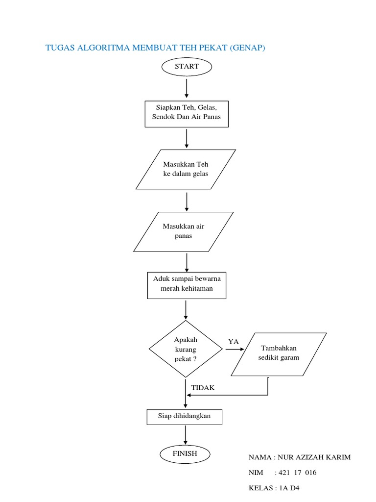
Tugas Algoritma Membuat Teh Pekat

Algoritma Dan Pemrograman 1 Ppt Download

Algoritma Membuat Kopi Qidoenx Blog

Belajar Dasar Algoritma Dengan Flowchart Structilmy

Algoritma Membuat Secangkir Kopi Manis Lengkap Dengan Pseudocode Dan Flowchart Membuat Secangkir Kopi Manis Anak It
80 Gambar Flowchart Membuat Kopi Paling Hist Gambar Pixabay

Posting Komentar untuk "Contoh Algoritma Membuat Teh"